河南卫创轴承精工科技有限公司2024年产品碳足迹核查报告
委托方:河南卫创轴承精工科技有限公司
编制方:中国电子工程设计院股份有限公司
2025年5月
河南卫创轴承精工科技有限公司
1 吨轴承滚子碳足迹 核査报告书
核查机构名称:中国电子工程设计院股份有限公司
核查报告签发日期:2025 年 5 月
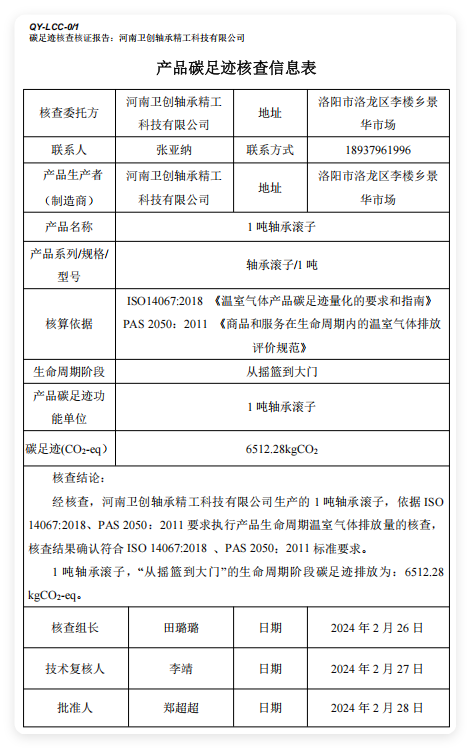
QY-LCC-0/1 碳足迹核查核证报告:河南卫创轴承精工科技有限公司
本次报告主要得出以下结论:
• 1 吨轴承滚子的碳足迹结果为 6512.28 kgCO2-eq。
• 分析 1 吨轴承滚子的碳足迹指标,由以上结果可知,对于产品碳足迹结 果贡献最大的是原辅材料生产过程中产生的二氧化碳,占总排放量的 81.06%;
其次为产品生产过程中消耗能源排放的二氧化碳占排放总量的 17.64%,原辅材料运输过程中排放二氧化碳的量,占总排放量的 1.30%,排放量相对较小。
为减小产品碳足迹,建议如下:
(1)在分析指标的符合性评价结果以及碳足迹分析、计算结果的基础上, 结合环境友好的设计方案采用、落实生产者责任延伸制度、绿色供应链管理等工 作,提出产品生态设计改进的具体方案。
(2)继续推进绿色低碳发展意识 坚定树立企业可持续发展原则,加强生命周期理念的宣传和实践。运用科学 方法,加强产品碳足迹全过程中数据的积累和记录,定期对产品全生命周期的环 境影响进行自查,以便企业内部开展相关对比分析,发现问题。在生态设计管理、 组织、人员等方面进一步完善。
(3)推进产业链的绿色设计发展 制定生态设计管理体制和生态设计管理制度,明确任务分工;构建支撑企业 生态设计的评价体系;建立打造绿色供应链的相关制度,推动供应链协同改进。

更多详情,请点击下载附件!
发布时间:2025-05-12